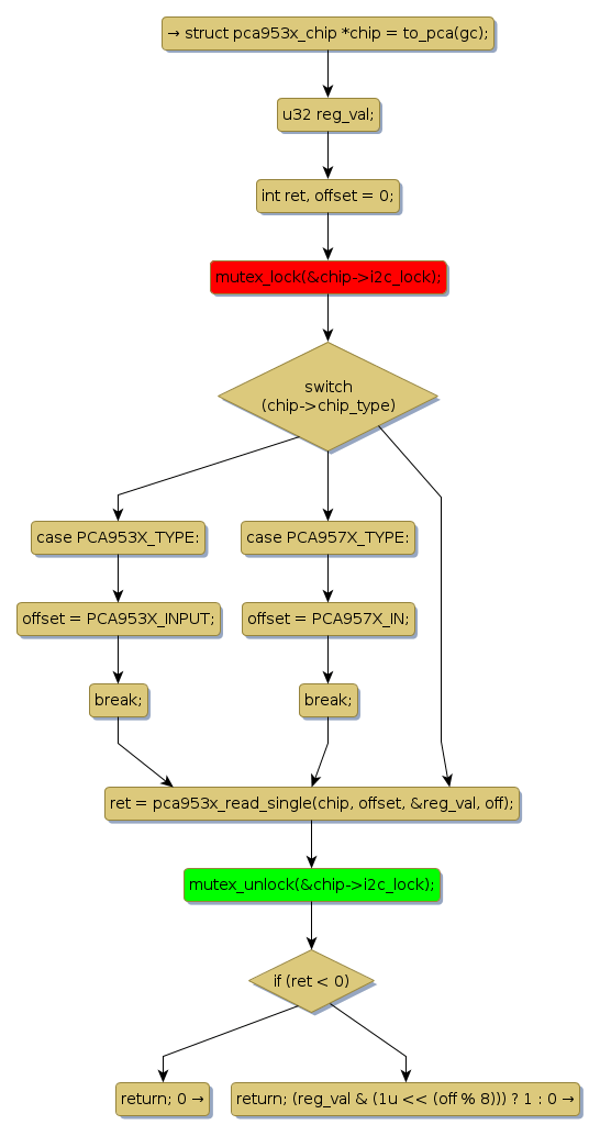
Instance Verification Kit (IVK)
mutex lock @ [6974+28+/linux-3.19-rc1/drivers/gpio/gpio-pca953x.c]
Instance Signature: i2c_lock
|
The Matching Pair Graph:
|
|
Function Name
|
Control Flow Graph (CFG)
|
Events Flow Graph (EFG)
|
Source Correspondence
|
|
pca953x_gpio_get_value
|
|
|
[6834+22+/linux-3.19-rc1/drivers/gpio/gpio-pca953x.c]
|